近日,The Plant Journal在线发表了太阳集团官网菊花遗传与种质创新团队题为“GERDH: an interactive multi-omics database for cross-species data mining in horticultural crops”的研究论文,报道了比较基因组学挖掘关键基因数据库(https://dphdatabase.com/),该数据库提供了一种跨物种、多组学、交互式比较基因组学分析平台,整合了一系列基因表达调控及功能分析模块,助力功能基因挖掘和解析。
对生长发育和环境适应性至关重要的调控基因在进化过程中具有高度保守性。挖掘关键保守基因的方法之一是跨物种比较基因组学分析,该方法减少了物种异质性的影响,并能揭示特定生物过程中的进化保守机制。然而,当前跨物种数据挖掘分析平台尚不完善,限制了海量多组学数据的应用和关键基因挖掘。

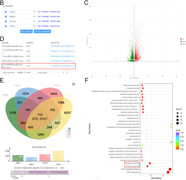
该数据库以模式物种拟南芥同源基因为媒介,将不同园艺作物转录组学、表观组学等数据进行比较,通过交互式分析可快速挖掘到关键功能基因。除了跨物种分析(Cross-species analysis),该数据库还提供了基因表达分析(Gene expression)、物种内比较分析(In-species analysis)、表观调控分析(Epigenetic regulation)、基因共表达分析(Gene Co-expression)、GO/KEGG分析、进化分析(phylogenetic analysis)等功能模块,以及BLAST、同源基因查询和基因序列获取等实用工具。

迄今,该数据库涵盖了40个物种的参考基因组,包含近1.3万份高通量组学数据。论文以挖掘调控园艺作物采后储藏保鲜的关键基因、鉴定菊花EIN3新功能等示例,展示了该数据库应用的便利性和有效性。

程华博士和张华博士为该论文共同第一作者,王利凯教授为论文通讯作者。陈发棣教授、陈素梅教授和蒋甲福教授,以及在读研究生宋憬等参与了该工作。该研究获国家重点研发计划等项目资助。